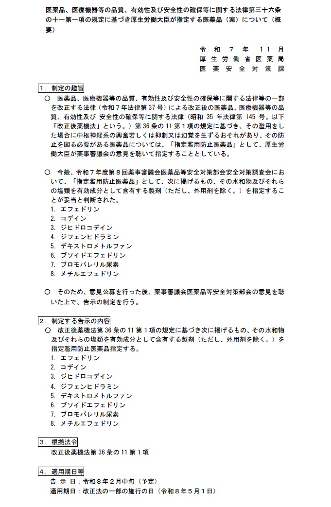
11日開催の薬事審議会医薬品等安全対策部会安全対策調査会の結果(→TOPICS 2025.11.11)を受け、指定濫用防止医薬品の指定についてのパブコメが開始されています。(12月12日まで)
【e-gov】
「医薬品、医療機器等の品質、有効性及び安全性の確保等に関する法律第三十六条の十一第一項の規定に基づき厚生労働大臣が指定する医薬品(案)」に関する御意見の募集について
https://public-comment.e-gov.go.jp/pcm/detail?CLASSNAME=PCMMSTDETAIL&id=495250269&Mode=0
https://public-comment.e-gov.go.jp/pcm/download?seqNo=0000302142
また、指定濫用防止医薬品の包装規制に関するパブコメも開始されています(12月12日まで)
かぜ薬、鼻炎用内服薬又は解熱鎮痛薬としての効能又は効果を有するものは7日分まで、それ以外は5日分のまでの上限が設定されるようです。
【e-gov】
「医薬品、医療機器等の品質、有効性及び安全性の確保等に関する法律施行規則第百五十九条の十八の六第一項の規定に基づき厚生労働大臣が定める数量(案)」に関する御意見の募集について
https://public-comment.e-gov.go.jp/pcm/detail?CLASSNAME=PCMMSTDETAIL&id=495250268&Mode=0
https://public-comment.e-gov.go.jp/pcm/download?seqNo=0000302144
上記の案の通りに決まれば、令和8年5月1日以降は、下記のように現行の最大包装品は販売できなくなり、メーカーも対応が求められることになります。(※は現行でもこれを下回る小包装がないもの)
| 現行の 最大包装品 |
法施行後で認められる最大包装数 | ||
|---|---|---|---|
| パブロンゴールドA<微粒> | 44包 | → | 21包 |
| 新ルルAゴールドDXα 新ルルA錠S |
90錠 | → | 42錠 |
| エスエスブロン錠 | 84錠 | → | 45錠 |
| メジコンせき止め錠Pro | 40錠 | → | 30錠 |
| パブロンせき止めトリプル錠 | 32錠 | → | 15錠 |
| 新コンタックせき止めダブル持続性 | 24Cap | → | 10Cap ※ |
| アストフィリン錠 | 45錠 | → | 15錠 ※ |
| コルゲンコーワ鼻炎ジェルカプセルα | 48Cap | → | 21Cap ※ |
| アネトン アルメディ鼻炎錠 | 90錠 | → | 63錠 |
| ナロン錠 | 48錠 | → | 42錠 |
| レスタミンコーワα錠 | 27錠 | → | 21錠 ※ |
| ドリエル | 10錠 | → | 5錠 ※ |
一方で、アリルイソプロピルアセチル尿素が含まれる、イブA錠、新セデス錠などは今回の対象外となります。
また、ドリエルなど睡眠改善薬は、1日1錠なので、この基準でいくと10錠入りとかは販売できなくなるのでしょうか?(アストフィリン錠とかは配合を変えないと、製造自体を止めちゃうんじゃないのかな)
影響は鎮咳去痰薬や睡眠改善薬で大きく、総合感冒薬(PB品の大包装品を除く)や解熱鎮痛薬、鼻炎薬では少ないように思いました。
おそらくメーカーからは対応を求める意見が出ることでしょう。
個人的には、オーバードーズによる体への害の視点で考えれば、メジコン(鎮咳去痰薬)より、アセトアミノフェンも含有する総合感冒薬の方がはるかに危険だと思います。なぜこちらは7日分まで認めたのでしょうか?
やはり主力製品を抱えるメーカーへの配慮があったのではないかと考えています。
関連情報:TOPICS
2025.11.11 デキストロメトルファン、ジフェンヒドラミンも指定濫用防止医薬品に指定へ
2024.05.21 総合感冒薬の販売規制は今後の検討課題(パブコメ結果)
2013.02.10 OTC鎮痛薬・風邪薬の包装(販売)制限は必要か
2025年11月14日 9:53追記
2025年11月13日 15:17 投稿



まとまりがありませんが、この内容で提出しました。
あくまで個人的見解です
1月23日、薬事審議会医薬品等安全対策部会が開催され、指定濫用防止医薬品の指定についての報告が行われ、パブコメで要望のあったカフェインやアリルイソプロピルアセチル尿素の指定は認められませんでした。
【厚労省 2026.01.23開催】
令和7年度第3回薬事審議会医薬品等安全対策部会
https://www.mhlw.go.jp/stf/newpage_69108.html
諮問書(2026.01.21)
https://www.mhlw.go.jp/content/11120000/001638685.pdf
パブコメの結果も示されています。
パブリックコメントに寄せられた御意見(指定濫用防止医薬品の指定)
https://www.mhlw.go.jp/content/11120000/001638686.pdf
私が提出した意見↑に対しては、次のような考え方が示されました。
———–
アリルイソプロピルアセチル尿素については、研究班報告書においても、薬理学的な情報や依存性に係る情報が少なく、依存症などの健康影響を評価していく追加試験が必要とされており、現時点では指定するにあたっての情報が十分ではないと考えています。
今後、定期的に濫用実態等の調査を行うとともに、海外状況等の調査を行うこととしており、それらの結果も踏まえ、指定成分等の範囲の見直しを含め、必要な対応を検討してまいります。
カフェインについては、飲料等にも含まれており、他の成分と同様に一律に指定濫用防止医薬品として販売規制を行うことは現実的ではないと考えています。
一方で、研究班報告書では、乱用される製品は一部に偏っているため、製薬会社に注意喚起等を求めることが指摘されているため、関係する製品の製造販売業者に注意喚起の徹底を働きかけてまいります。